服务热线:400-651-0119
登录
会员登录
没有账号,马上
注册
|
找回密码?
|
登录
没有账号,马上
注册
注册
会员注册
我已注册,马上
登录
|
|
|
|
|
|
*
请留下真实的用户信息,以便接收到最新消息
注册
我已注册,马上
登录
个人中心
首页
开云篮球_开云(中国)
产品目录
技术支持
新闻动态
开云篮球_开云(中国)
首页
开云篮球_开云(中国)
总经理致辞
公司简介
我们的业绩
企业文化
公司架构
产品目录
开云篮球_开云(中国)
加臭剂监测仪
加臭剂
技术支持
常见问题
下载中心
新闻动态
开云篮球_开云(中国)
开云篮球_开云(中国)
加入我们
客户留言
首页
>
新闻动态
新闻动态
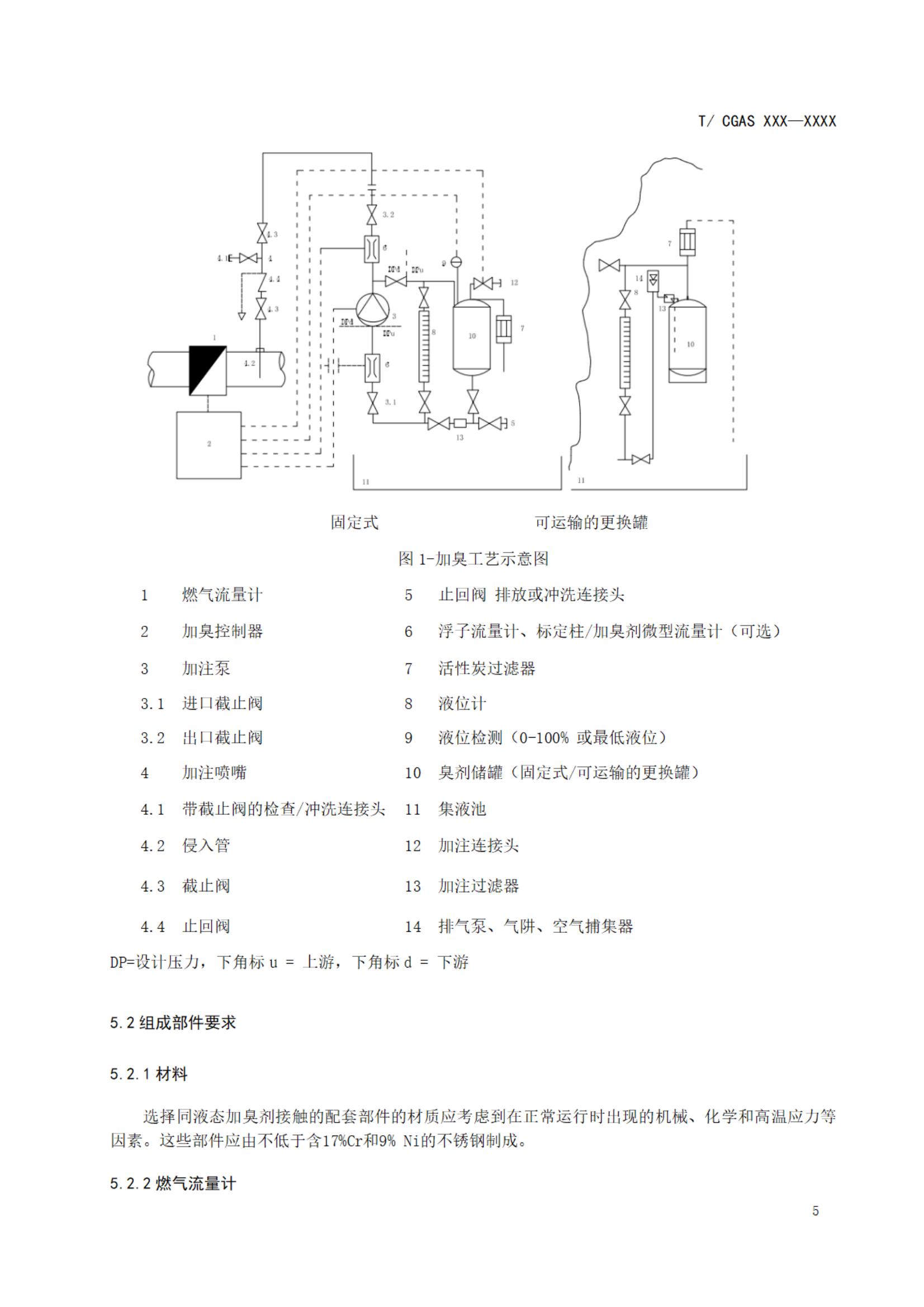
城镇燃气加臭技术要求-征求意见稿
400-651-0119
QQ:3391432181
开云体育(中国)官方网站
|
华体会官方网页版
|
九游网·官方端网站登录入口
|
开云app官方在线入口
|
华体会平台
|
开云(中国)Kaiyun·官方网站
|
开云官方网址
|
九游(体育门户)官方网站
|
九游娱乐(JIUYOU)官方网站_9YOU GAME
|